国创中心第一批“小而美”项目,申报指南!
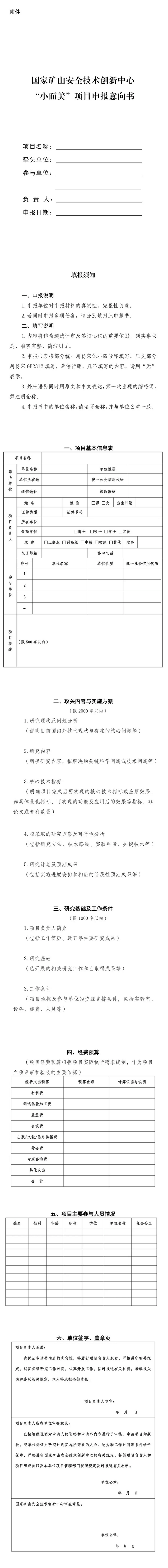
国家矿山安全技术创新中心第一批 “小而美”项目申报指南 为发挥新型举国体制优势,统筹资源配置与跨领域协同攻关,加快推动矿山安全领域技术创新与成果转化,破解矿山安全生产一线亟待解决的突出问题与技术瓶颈,国家矿山安全技术创新中心(以下简称国创中心)现发布第一批“小而美”项目申报指南。 一、“小而美”项目定位 国创中心“小而美”项目,以“问题导向、快速应用”为核心原则,聚焦事故防范和生产一线急需的关键技术,突出技术需求清晰、应用场景明确、研发周期可控的特点,旨在快速补齐技术链条短板,为矿山安全高质量发展提供快速有效的技术支撑。 二、项目榜单 (一)煤仓远程控制疏堵作业装备 煤仓是煤矿井下用于临时贮存与转运煤炭的关键设施。生产过程中常因含水、块体、杂物等导致仓内煤炭粘结、堵塞、蓬仓。当前主要依靠人工近距离疏通,作业风险较大,坍塌、溃仓等事故频发,严重威胁作业人员生命安全,且人工处置效率低,难以保障正常生产运输。亟需研发煤仓远程控制疏堵作业装备,实现煤仓仓内、仓底无人高效疏通作业,远程控制距离≥200m。 (二)矿用电气设备隔爆外壳轻量化新材料 隔爆外壳是矿用电气设备防爆的核心组件。传统材质的隔爆外壳重量大、体积大,增加了安装与维护难度,对井下设备灵活性、适用性和能耗产生较大影响。亟需研发新型轻质隔爆材料,并优化外壳结构和制造工艺,在强度、抗腐蚀性、隔爆性能等参数符合相关要求的前提下,实现开关、电动机等不少于2类井下电气设备隔爆外壳减重≥40%。 (三)深远海大型浮式油气设施锚泊系统智能巡检装备 锚泊系统是保障大型浮式油气设施安全作业的核心装备,其可靠性直接决定设施的结构安全、作业稳定性与生产连续性。长期受腐蚀、疲劳与复杂地质影响,锚链及关键构件易发生隐性损伤,在台风、内波等极端海况下断裂风险陡增,易引发设施漂移、碰撞乃至倾覆,造成重大安全与环境事故。当前锚泊系统维护面临作业窗口期短、检测效率低、定量评估难等技术难题,亟需研制具备自主航行、智能感知与在线诊断能力的锚泊系统无人化巡检装备,满足作业水深≥1000m,爬行速度≥0.1m/s,识别腐蚀、裂纹及磨损等损伤类型≥3种。 三、项目申报 (一)组织方式 项目组织按照“揭榜挂帅”方式实施,向全社会发榜公布,征集揭榜团队,并对揭榜项目组织评审,择优全额资助。 (二)申报要求 1.项目申报不设门槛,面向各类创新主体,可为单位或个人。申报单位无注册时间要求,项目负责人无年龄、学历和职称限制。 2.揭榜团队具备完成项目所需的核心技术研发能力。多家单位或个人联合作为揭榜团队的,需明确牵头单位与参与单位分工、团队人员分工。 3.项目实施周期原则上不超过1年。项目实施期间,揭榜团队需集中开展攻关,推进关键技术突破、成果测试验证等工作。 4.项目验收以现场检验与实战验证为核心依据,重点评估技术成果在实际场景中的性能指标与解决实际问题的成效。 (三)申报流程 1.揭榜团队结合自身技术优势填写项目申报意向书(见附件),将纸质版邮寄至国创中心,电子版(PDF格式)发送至指定邮箱。 2.本批次项目申报材料提交截止时间为2026年1月30日17:00。 (四)其他说明 1.国创中心将为成果转化和推广提供支持,助力技术成果快速实现产业化落地。成果权益和转化收益向做出贡献的攻关团队和个人倾斜。 2.国创中心对申报材料严格保密,仅用于项目评审及后续管理工作,未立项项目的申报材料不予退回。 四、联系方式 通讯地址:北京市昌平区英才南一街5号院未来中心E座 联 系 人:张老师 联系电话:010-65116386 电子邮箱:ksaqgczx@chinasafety.ac.cn 附件:项目申报意向书 